0512-62806339

苏州鉴达生物科技有限公司

企业邮箱 加入收藏 设为主页|24小时咨询服务热线: 0512-62806339
NEWS CENTER
突破血脑屏障 | 《J Nanobiotechnol》(2025 IF:12.6,JCR Q1)解读:抗CD19-外泌体精准狙击中枢神经系统淋巴瘤日期:2026-03-26

中枢神经系统淋巴瘤(CNSL)因其特殊的“免疫豁免”位置,一直被视作血液肿瘤治疗中的“硬骨头”。血脑屏障(BBB)如同一道坚固的城墙,将大多数化疗药物拒之门外。临床上不得不采用大剂量甲氨蝶呤(HD-MTX)强攻,虽能部分突破屏障,却也常伴随严重的神经、肝脏及肾脏毒性,令患者苦不堪言。

苏州大学附属第二医院李炳宗团队在 Journal of Nanobiotechnology(《纳米生物技术杂志》)发表了一项突破性研究。他们巧妙利用人脂肪间充质干细胞(hAMSCs)衍生的外泌体,通过工程化改造使其携带“导航系统”(抗CD19抗体)和“弹药”(甲氨蝶呤),成功构建了anti-CD19-Exo-MTX递送系统。该“纳米特洛伊木马”不仅能高效穿越血脑屏障,精准锁定淋巴瘤细胞,还意外展现出减轻MTX毒副作用的“治愈力”。

研究背景:CNSL治疗的“两难困境”

中枢神经系统淋巴瘤(CNSL)是一种侵袭性极强的结外淋巴瘤,由于血脑屏障(BBB)的存在,传统化疗药物难以在病灶部位达到有效浓度。高剂量甲氨蝶呤(HD-MTX) 虽是目前的一线基石方案,但其治疗窗狭窄:剂量不足则疗效不彰,剂量过高则可能引发严重的神经毒性、骨髓抑制及肝肾功能损伤。

外泌体作为“天然纳米载体”,因其低免疫原性、可穿越血脑屏障及易于表面修饰的特性,近年来在脑部疾病递药领域崭露头角。然而,如何实现精准靶向并降低毒副作用,仍是临床转化的关键挑战。

 

核心发现:构建精准靶向的“纳米特洛伊木马”

研究团队首先选择人脂肪间充质干细胞(hAMSCs)作为外泌体的“生产工厂”。相比于肿瘤源性细胞,hAMSCs来源的外泌体具有更低的免疫原性和更好的生物安全性。

通过慢病毒转导技术,他们在hAMSCs表面表达抗CD19抗体片段,并成功将其“遗传”到外泌体膜上。CD19是B细胞淋巴瘤(包括CNSL)的经典靶点,这相当于为外泌体安装了一个精准“导航仪”。

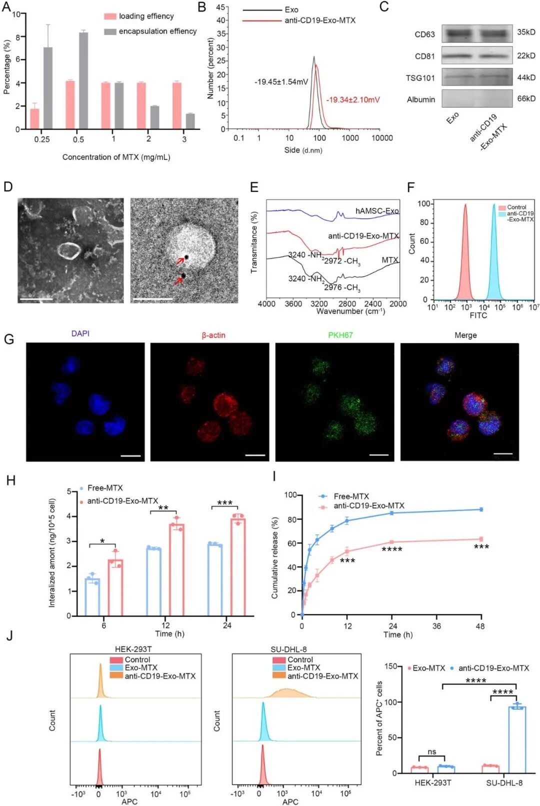
随后,团队通过共孵育法将化疗药物MTX装载入外泌体中,成功构建了anti-CD19-Exo-MTX。

结果亮点:

■高效装载:MTX装载效率达4.24%,包封率9.05%,且装载后外泌体形态、粒径及标志蛋白均保持稳定。

■靶向结合:anti-CD19-Exo-MTX能特异性结合CD19阳性的SU-DHL-8细胞,而不结合CD19阴性的293T细胞。

■胞内累积:与游离MTX相比,anti-CD19-Exo-MTX在淋巴瘤细胞内蓄积时间更长、浓度更高,实现了“缓释”效果。

本研究涉及的关键细胞系(包括SU-DHL-8、HEK-293T、hCMEC/D3等)均通过STR分型进行鉴定,以确保细胞身份准确无误,严格的细胞鉴定是确保实验数据可重复性与可靠性的基石。此项鉴定工作由苏州鉴达生物科技有限公司(Genetic Testing Biotechnology)完成。

机制解析:如何巧妙“瞒过”血脑屏障?

血脑屏障是药物进入大脑的最大障碍。研究团队构建了由人脑微血管内皮细胞(hCMEC/D3)和星形胶质细胞组成的体外BBB模型,并深入探究了外泌体穿越的机制。

关键发现:

■高效穿越:anti-CD19-Exo-MTX穿越BBB的效率显著优于游离MTX

■途径揭秘:通过使用抑制剂Dynasore(抑制发动蛋白,阻断网格蛋白介导的内吞)后发现,外泌体的穿膜能力显著下降,证实其通过受体介导的内吞作用主动穿越BBB,而非被动扩散或细胞间隙通过。

■结构完整:外泌体在穿越BBB后,其形态及表面的抗CD19修饰依然完好,确保后续的精准靶向。

 

疗效验证:在动物模型中实现“减毒增效”

研究团队建立了颅内原位CNSL小鼠模型,模拟临床真实情况。结果显示:

显著抑制肿瘤:MRI影像显示,anti-CD19-Exo-MTX治疗组的小鼠脑内肿瘤负荷显著低于MTX组和未修饰的Exo-MTX组。

延长生存期:与对照组相比,治疗组小鼠的中位生存期显著延长。

精准靶向:活体成像显示,anti-CD19-Exo-MTX在脑部肿瘤区域的荧光信号高度富集,而在肝脏、肾脏等非靶器官的分布显著减少。

意外惊喜:外泌体自带“解毒”功能

MTX的毒性是限制其临床应用的主要障碍。本研究最令人惊喜的发现是,hAMSCs来源的外泌体本身具有多器官保护作用。

通过蛋白质组学分析,研究人员在hAMSCs外泌体中鉴定出1245种蛋白,富集分析显示这些蛋白广泛参与神经发育、肝脏再生、肾脏发育及造血调控等通路。

实验验证:

■神经保护:TUNEL染色显示,外泌体组小鼠脑组织凋亡细胞显著减少;Nissl染色显示海马神经元数量增加。体外实验也证实外泌体能促进海马神经元细胞(HT22)增殖

肝肾保护:MTX组小鼠出现明显的肝细胞损伤和肾小管炎症,而外泌体组小鼠的肝肾功能指标(AST、ALT、CREA)及炎症因子IL-6水平均显著降低,组织病理学也显示肝肾功能得到明显改善。

缓解骨髓抑制:MTX组小鼠白细胞、红细胞、血小板等全血细胞计数显著下降,而外泌体组小鼠的血常规指标维持在正常范围。

hAMSCs来源的外泌体不仅是一个优秀的“药物载体”,更是一个具有内在治疗活性的“多功能平台”,能够有效逆转MTX引起的神经、肝脏、肾脏及造血系统毒性。

 

结论与展望

本研究成功开发了一种基于抗CD19修饰的hAMSCs外泌体的靶向递药系统(anti-CD19-Exo-MTX),并验证了其在CNSL治疗中的三重优势:

精准穿透:通过受体介导的内吞作用高效穿越血脑屏障。

高效靶向:通过CD19抗体实现对淋巴瘤细胞的精准打击。

协同减毒:外泌体自身携带的保护性蛋白可显著降低MTX的全身毒副作用。

该策略为中枢神经系统淋巴瘤及其他脑部肿瘤的治疗提供了全新的思路。尽管距离临床转化仍面临规模化生产、质量标准化等挑战,但这一“以子之矛,攻子之盾”的纳米递送平台,无疑为深陷CNSL治疗困境的患者带来了新的曙光。

 


 

苏州鉴达(Genetic Testing Biotechnology, GTB)除提供细胞系STR鉴定服务外,还提供亲子鉴定业务。本公司的亲子鉴定业务包括常规的亲生血缘关系鉴定(三联体或二联体的亲权鉴定)、Y染色体鉴定、X染色体鉴定以及全同胞关系鉴定。苏州鉴达目前采用国际先进的STR检测技术,使用国际公认准确的ABI 3130 DNA遗传分析仪,亲子关系准确性高达99.99997%。如需了解更多细胞系STR鉴定及亲子鉴定的相关信息,可添加以下联系方式详询。

细胞系STR鉴定:微信:18112556907、QQ:2791427499

亲子鉴定:微信:18112556997、QQ:2859411862

 


上一篇:苏州鉴达诚招全国代理商下一篇:胶质瘤研究新发现 |《Apoptosis》(2025 IF:8.1,JCR Q1)解读:HIG-2如何通过富含IGFBP2的微颗粒重塑胶质瘤干细胞生态位

苏州鉴达生物科技

GENETIC TESTING BIOTECHNOLOGY

Contact Us

联系我们

媒体关注:

苏州鉴达生物科技 GENETIC TESTING BIOTECHNOLOGY

  • 地址:
    苏州工业园区集贤街88号303室(益新大厦EPS)

  • 服务热线:
    0512-62806339

  • 预约热线:
    18112556997

  • 工作时间:
    周一至周日9:00-17:00,其他时间需提前预约

Cooperative Unit

合作单位

公司先后与国内知名高校进行了广泛、紧密的合作,建构了以服务为主体、技术为核心、市场为导向,

产学研相结合的良性发展模式,全面推动DNA高科技成果转化,在社会第三方DNA检测行业建设和发展中发挥了重要作用。

COPYRIGHT © 2026 苏州鉴达生物科技有限公司 Genetic Testing Biotechnology ALL RIGHT RESERVED. 版权所有

联系方式系统管理苏ICP备15039934号-1

在线客服
亲子鉴定
细胞鉴定
客服电话

0512-62806339